图片分类后端系统 - 芯图相册后端技术方案

图片分类后端系统 - 芯图相册后端技术方案

📋 项目概述

项目名称:图片分类后端系统(ImageClassifierBackend)

项目定位:基于大模型技术的智能照片分类服务后端

核心价值:为客户端提供高精度图片分类API,通过智能缓存机制显著降低大模型调用成本

---

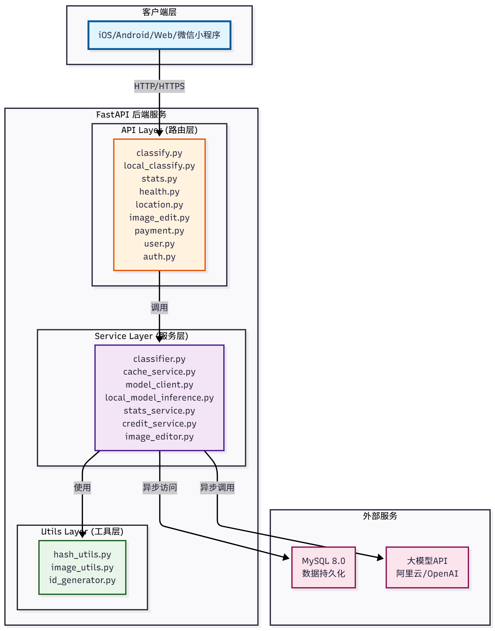
🏗️ 技术架构

1. 整体架构

整体架构

2. 技术栈

#### 后端框架

  • FastAPI 0.109.0 - 现代、高性能的异步Web框架
  • Python 3.8+ - 编程语言
  • Uvicorn - ASGI服务器(开发环境)
  • Gunicorn + Uvicorn Workers - 生产环境进程管理器

#### 数据库

  • MySQL 8.0+ - 关系型数据库
  • aiomysql 0.2.0 - 异步MySQL驱动
  • PyMySQL 1.1.0 - MySQL同步驱动(备用)

#### AI技术

  • 阿里云通义千问 (DashScope) - 主要大模型服务
  • OpenAI GPT-4 Vision - 备用大模型服务
  • ONNX Runtime 1.16.3 - 本地模型推理引擎
  • YOLOv8 - 物体检测模型(本地推理)
  • MobileNetV3 - 图像分类模型(本地推理)

#### 图片处理

  • Pillow 10.2.0 - 图片验证、格式转换
  • Ultralytics 8.0.200 - YOLO推理库

#### 其他工具

  • Pydantic 2.5.3 - 数据验证和序列化
  • python-dotenv - 环境变量管理
  • loguru - 日志记录
  • python-jose - JWT认证
  • passlib - 密码哈希
  • httpx - HTTP客户端

---

🎯 核心功能模块

1. 图片分类模块

#### 功能描述

  • 支持8种预定义分类类别
  • 基于大模型的智能分类
  • 支持本地模型降级推理
  • 混合推理策略(远程优先,失败降级)

#### 分类类别

1. social_activities - 社交活动(聚会、合影、多人互动)

2. pets - 宠物萌照(猫、狗等宠物照片)

3. single_person - 单人照片(个人照、自拍、肖像)

4. foods - 美食记录(食物、餐饮、烹饪相关)

5. travel_scenery - 旅行风景(旅游景点、自然风光)

6. screenshot - 手机截图(手机屏幕截图、应用界面)

7. idcard - 证件照(身份证、护照、驾照等)

8. other - 其它(无法归类到上述类别)

#### 核心接口

  • POST /api/v1/classify/check-cache - 哈希缓存查询(带宽优化)
  • POST /api/v1/classify - 单张图片分类
  • POST /api/v1/classify/batch - 批量图片分类
  • POST /api/v1/local-classify - 本地模型推理

2. 智能缓存模块

#### 缓存策略

  • SHA-256哈希去重 - 基于图片内容的全局缓存
  • 全局共享缓存 - 多用户共享,最大化成本节省
  • 缓存命中统计 - 详细的缓存效率分析

#### 缓存流程

#### 性能指标

  • 缓存命中率:60-80%
  • 带宽节省:90%+
  • 成本节省:30-50%

3. 混合推理模块

#### 推理策略

1. 优先远程推理 - 使用大模型API(阿里云通义千问/OpenAI)

2. 失败降级 - 大模型失败时自动降级到本地ONNX模型

3. 本地优先模式 - 可配置为仅使用本地推理(节省API成本)

#### 本地模型

  • YOLOv8 - 用于物体检测和场景识别
  • MobileNetV3 - 用于图像分类
  • 身份证检测模型 - 专用证件照识别

4. 统计分析模块

#### 统计维度

  • 请求统计 - 总请求数、缓存命中率、处理时间
  • 用户统计 - 用户请求分布、活跃度分析
  • 分类分布 - 各类别图片数量、占比
  • 成本统计 - API调用成本、节省成本
  • 性能监控 - 响应时间、成功率

#### 核心接口

  • GET /api/v1/stats/today - 今日统计
  • GET /api/v1/stats/cache-efficiency - 缓存效率统计
  • GET /api/v1/stats/category-distribution - 分类分布
  • GET /api/v1/stats/users/top - 用户排行榜

5. 图像编辑模块

#### 功能描述

  • 基于大模型的图像编辑功能
  • 支持多种编辑场景
  • 编辑结果缓存机制
  • 编辑任务队列管理

6. 支付与会员模块

#### 功能描述

  • 微信支付集成
  • 会员开通功能
  • 额度购买系统
  • 用户额度管理

7. 地理位置模块

#### 功能描述

  • EXIF GPS信息解析
  • 城市识别
  • 中文地名映射

---

🔄 核心业务流程

1. 图片分类流程(优化版)

图像分类流程

2. 混合推理流程

混合推理流程

---

💾 数据存储设计

1. 数据库表结构

#### 核心表

1. image_classification_cache - 分类结果缓存表

  • image_hash (VARCHAR(64), UNIQUE) - SHA-256哈希
  • category - 分类类别
  • confidence - 置信度
  • description - 图片描述
  • hit_count - 命中次数
  • created_at, last_hit_at - 时间戳

2. request_log - 请求日志表

  • request_id - 请求唯一ID
  • user_id - 用户ID
  • ip_address - IP地址
  • image_hash - 图片哈希
  • category, confidence - 分类结果
  • from_cache - 是否来自缓存
  • processing_time_ms - 处理耗时
  • inference_method - 推理方法(cache/remote/local)

3. wechat_users - 微信用户表

4. image_edit_tasks - 图像编辑任务表

5. payment_records - 支付记录表

6. user_credits - 用户额度表

2. 存储策略

| 数据类型 | 存储方式 | 保留时长 | 说明 |

|---------|---------|---------|------|

| 原始图片 | ❌ 不存储 | - | 隐私保护 |

| 图片哈希 | MySQL | 永久 | 用于去重缓存 |

| 分类结果 | MySQL | 永久 | 全局共享缓存 |

| 请求日志 | MySQL | 可配置(默认90天) | 统计分析用 |

---

⚡ 性能优化策略

1. 带宽优化

#### 优化方案

  • 哈希预查询 - 先发送64字节哈希,命中时无需上传图片
  • 客户端压缩 - 图片压缩至400KB左右
  • 智能缓存 - 全局共享缓存,避免重复上传

#### 效果

  • 带宽节省:90%+
  • 响应时间:缓存命中 < 1秒

2. 成本优化

#### 优化方案

  • SHA-256哈希去重 - 相同图片只调用一次大模型
  • 全局共享缓存 - 多用户共享缓存结果
  • 本地推理降级 - 大模型失败时使用本地模型

#### 效果

  • 成本节省:30-50%
  • 缓存命中率:60-80%

3. 性能优化

#### 优化方案

  • 异步架构 - 全异步处理,支持高并发
  • 连接池 - MySQL连接池管理
  • 批量处理 - 支持批量分类
  • 分层处理 - 截图检测→缓存查询→远程推理→本地降级

#### 效果

  • 并发能力:100+ QPS
  • 响应时间:< 2秒(非缓存)

---

🔐 安全特性

1. 数据安全

  • 用户隔离 - 基于用户ID的数据隔离
  • 隐私保护 - 不存储原始图片
  • 哈希不可逆 - SHA-256无法还原原图
  • HTTPS传输 - 支持HTTPS加密传输

2. 接口安全

  • 输入验证 - 严格的图片格式和大小验证
  • 请求日志 - 完整的API调用审计
  • 权限控制 - 管理后台JWT认证
  • 数据加密 - 敏感数据加密存储

---

📊 监控与运维

1. 健康检查

  • GET /api/v1/health - 系统健康状态
  • 数据库连接检查
  • 大模型API可用性检查

2. 日志管理

  • loguru - 结构化日志记录
  • 日志级别 - DEBUG/INFO/WARNING/ERROR
  • 日志轮转 - 按大小和时间轮转
  • 日志保留 - 可配置保留天数

3. 性能监控

  • 请求统计接口
  • 缓存效率统计
  • 系统状态监控

---

🚀 部署方案

1. 开发环境

2. 生产环境

3. 容器化部署

  • Docker + Docker Compose
  • 支持Kubernetes部署

4. 反向代理

  • Nginx/Caddy作为反向代理
  • HTTPS终止
  • 负载均衡

---

📈 项目亮点

1. 成本优化

  • ✅ 智能缓存机制,节省30-50% API成本
  • ✅ 本地推理降级,降低大模型依赖
  • ✅ 全局共享缓存,最大化成本节省

2. 性能优化

  • ✅ 哈希预查询,节省90%+上传带宽
  • ✅ 异步架构,支持高并发
  • ✅ 混合推理策略,确保服务可用性

3. 用户体验

  • ✅ 缓存命中快速响应(< 1秒)
  • ✅ 客户端压缩减少等待时间
  • ✅ 智能降级保证服务可用

4. 技术架构

  • ✅ 分层架构,职责清晰
  • ✅ 无状态设计,支持水平扩展
  • ✅ 完善的错误处理和日志记录

---

🔮 扩展方向

1. 短期优化

  • [ ] 引入Redis缓存热点数据
  • [ ] 实现更完善的用户认证系统
  • [ ] 支持更多大模型提供商
  • [ ] 优化本地模型推理性能

2. 长期规划

  • [ ] 实现实时监控大盘
  • [ ] 支持更多分类类别
  • [ ] 实现图片相似度搜索
  • [ ] 支持视频分类

---

📚 相关文档

---

文档版本: v1.0

最后更新: 2025-11-17

维护者: 芯图相册团队

← 返回日记列表