芯图相册:三层部署架构图

芯图相册:三层部署架构图

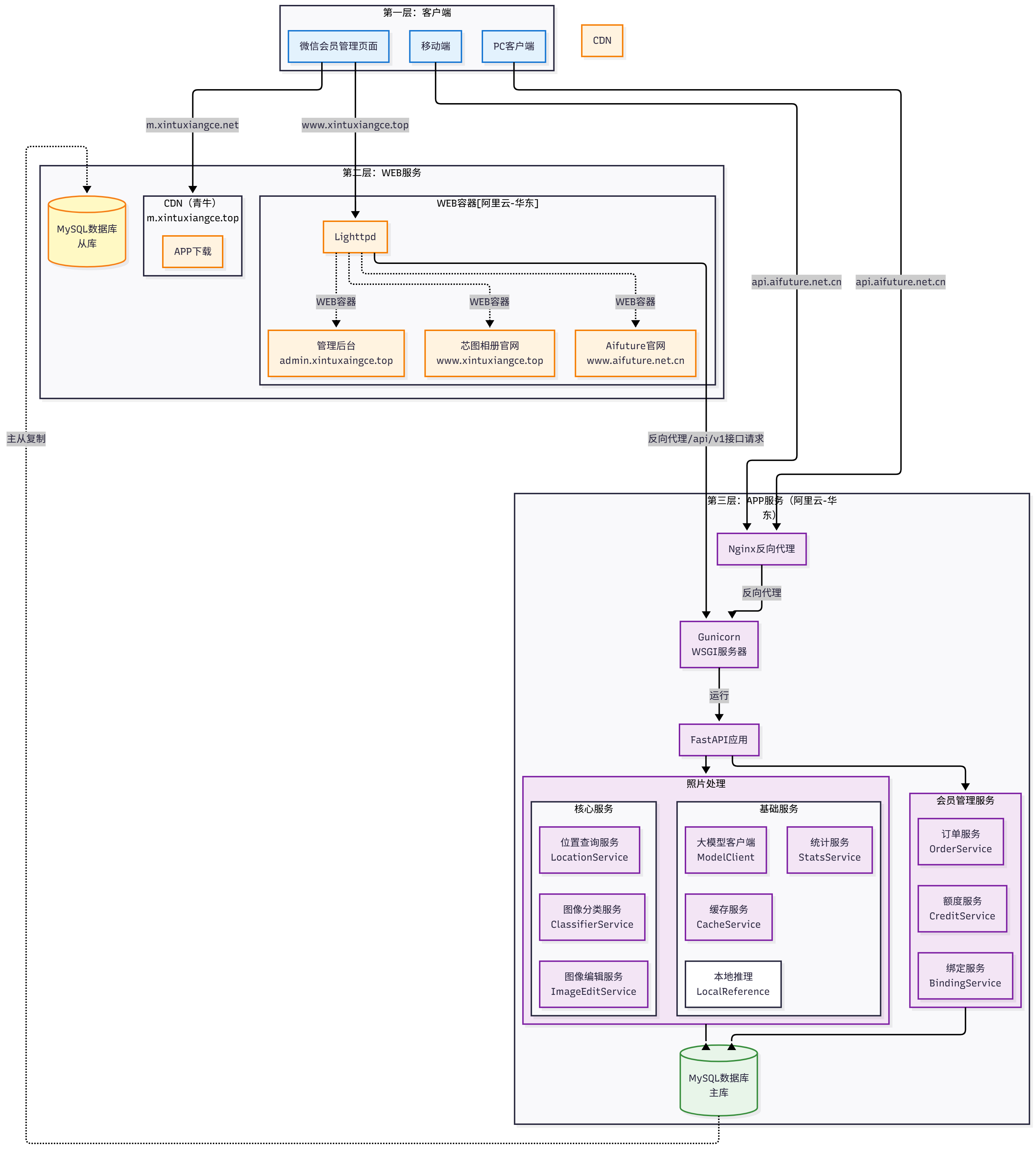
摘要: 本文详细介绍了芯图相册的三层部署架构设计。第一层为客户端层,包括PC客户端、移动端和微信会员管理页面;第二层为WEB服务层,包含CDN加速和Lighttpd Web服务器,负责静态资源分发和反向代理;第三层为APP服务器,采用Nginx+Gunicorn+FastAPI架构,包含图像分类、会员管理等核心业务服务。文章详细说明了各层的职责分工、访问路径和关键业务流程(二维码生成、扫码关注、会员开通、额度购买等)的时序图。架构设计实现了职责清晰、易于维护、安全性高的优势,通过主从数据库分离和反向代理机制,有效提升了系统的可扩展性和稳定性。

三层部署架构图

三层部署架构图

三层架构说明

#### 第一层:客户端

  • PC客户端:通过 api.aifuture.net.cn 域名直接访问第三层APP服务器
  • 移动端:通过 api.aifuture.net.cn 域名直接访问第三层APP服务器
  • 微信会员管理页面:通过 m.xintuxiangce.net(CDN)访问第二层WEB服务器

#### 第二层:WEB服务层

第二层包含两个平级的服务组件:

CDN层:

  • CDN(青牛):内容分发网络,域名 m.xintuxiangce.net,加速微信会员管理页面的访问
  • 负责静态资源的CDN加速
  • 独立服务,与WEB容器和第三层APP服务器无直接连接关系
  • APP下载:提供APP安装包下载服务

WEB服务器层:

  • Lighttpd:Web服务器,负责处理HTTP请求和路由
  • 芯图相册官网:Lighttpd配置的虚拟主机/Web模块
  • 管理后台:Lighttpd配置的虚拟主机/Web模块
  • Aifuture官网:Lighttpd配置的虚拟主机/Web模块
  • 反向代理转发微信会员管理的API请求到第三层APP服务器的Gunicorn

数据库:

  • MySQL数据库(从库):从第三层主库同步数据,用于只读查询

职责

  • CDN层加速微信会员管理页面的静态资源访问
  • WEB服务器层直接服务芯图相册官网、管理后台和Aifuture官网(通过虚拟主机配置)
  • WEB服务器层反向代理转发微信会员管理的API请求到第三层APP服务器的Gunicorn
  • 提供数据库从库,支持只读查询,减轻主库压力

#### 第三层:APP服务器

  • Nginx:反向代理服务器,处理所有API请求,反向代理到Gunicorn
  • Gunicorn:WSGI服务器,运行FastAPI应用
  • FastAPI应用:Python Web框架,包含所有业务逻辑
  • Service服务:业务服务模块,分为两层
  • 核心服务
  • 图像分类服务(ClassifierService):图片分类核心服务,整合缓存、大模型和本地推理
  • 图像编辑服务(ImageEditService):基于阿里云百炼的图像编辑功能
  • 位置查询服务(LocationService):基于GPS坐标的城市位置查询
  • 基础服务
  • 缓存服务(CacheService):图片分类结果缓存管理
  • 大模型客户端(ModelClient):调用阿里云通义千问等大模型API
  • 统计服务(StatsService):请求日志记录和统计数据查询
  • 会员管理服务:会员相关的业务逻辑
  • 额度服务(CreditService):用户额度检查和扣减
  • 订单服务(OrderService):订单创建、支付处理
  • 绑定服务(BindingService):微信二维码与客户端绑定管理
  • MySQL数据库(主库):数据存储,通过主从复制同步到第二层从库

访问路径

1. PC/Mobile → APP服务器

2. 微信会员管理 → CDN → APP服务器

3. 微信会员管理 → WEB服务器 → APP服务器

4. 访问网站 → WEB服务器(虚拟主机)

二维码生成与扫码关注时序图

场景1:生成二维码流程

生成二维码时序图

场景2:扫码关注流程

扫码关注时序图

场景3:客户端查询绑定状态

会员状态查询图

场景4:开通会员流程

开通会员时序图

场景5:购买额度流程

购买额度时序图

关键点说明

Web服务器职责

  • ✅ 只接收微信主动调用的请求(3个接口)
  • ✅ 不直接操作数据库
  • ✅ 通过HTTP调用App服务器的内部接口操作数据

App服务器职责

  • ✅ 处理所有业务逻辑
  • ✅ 主动调用微信API(网页授权、生成二维码、统一下单等)
  • ✅ 直接操作数据库
  • ✅ 提供内部接口供Web服务器调用

优势

  • ✅ 不需要修改微信平台配置(URL保持不变)
  • ✅ 前端代码无需修改(通过Nginx路由)
  • ✅ 职责清晰,易于维护
  • ✅ 安全性更高(Web服务器不直接操作数据库)
← 返回日记列表